Software architecture models as code
Structurizr builds upon "diagrams as code", allowing you to create multiple software architecture diagrams from a single model. There are a number of tools for creating Structurizr compatible workspaces, with the Structurizr DSL being the recommended option for most teams. This Structurizr DSL example creates two diagrams, based upon a single set of elements and relationships.
workspace "Name" "Description"
!identifiers hierarchical
model {
u = person "User"
ss = softwareSystem "Software System" {
wa = container "Web Application"
db = container "Database Schema" {
tags "Database"
}
}
u -> ss "Uses"
u -> ss.wa "Uses"
ss.wa -> ss.db "Reads from and writes to"
}
views {
systemContext ss "Diagram1" {
include *
autolayout lr
}
container ss "Diagram2" {
include *
autolayout lr
}
// styling...
}
}
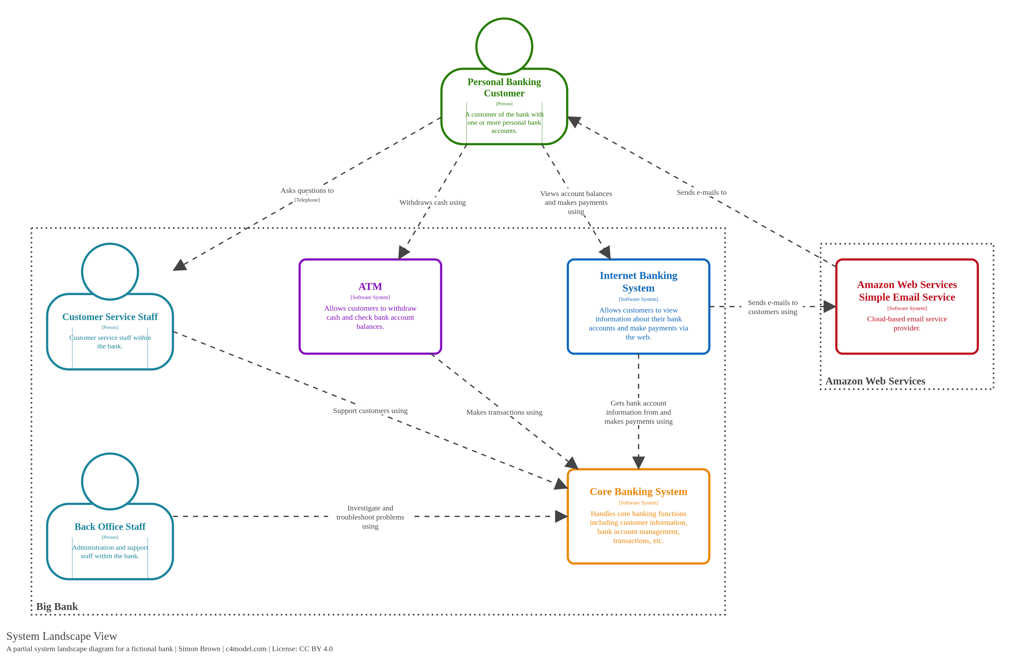
Designed for the C4 model
Structurizr is specifically designed to support the C4 model for visualising software architecture, by its creator Simon Brown. Diagrams are interactive (e.g. zoom in/out), animatable, embeddable, and include an automatically generated diagram key/legend.
Diagram your cloud architecture
Use themes to help document your cloud architecture; with prebuilt themes for Amazon Web Services, Microsoft Azure, Google Cloud Platform, Oracle Cloud Infrastructure, and Kubernetes.
Documentation
Publish supplementary documentation (e.g. a "software guidebook", arc42, etc) using Markdown or AsciiDoc.
Architecture decision records (ADRs)
Publish architecture decision records (ADRs) that capture your significant design decisions.














